TMDUトピックス
                
            「外耳道が血液由来ガス成分の連続計測に有効な部位であることを発見」【三林浩二 教授】
                
                
            東京医科歯科大学とHMT が共同研究契約締結
                
                
            「前頭側頭葉変性症胎児期のDNA損傷が数十年後の発症に影響する」【岡澤均 教授】
                
                
            新型コロナウイルス感染症(COVID-19) 重症呼吸不全患者および家族への病状説明に関する 治療担当医療者を対象とした意識調査【吉田雅幸 教授】
                
                
            東京医科歯科大学、ヒューマノーム研究所とアルコール・薬物依存症の方に対する行動変容をサポートするAI開発に関する共同研究を開始
                
                
            産学連携プロジェクトの成果として開発 特殊な微細構造を有する脊椎固定用デバイスが保険収載
                
                
            2021年度大学院医歯学総合研究科大学院説明会(2021年6月1日~2022年3月31日) オンライン開催
                
                
            NECと東京医科歯科大学、ヘルスケアサービス 「NECカラダケア」の実証事業を開始
                
                
            「免疫グロブリンAの欠損により回腸特異的に炎症が自然発症することを発見」【安達貴弘 准教授、永石宇司 准教授】
                
                
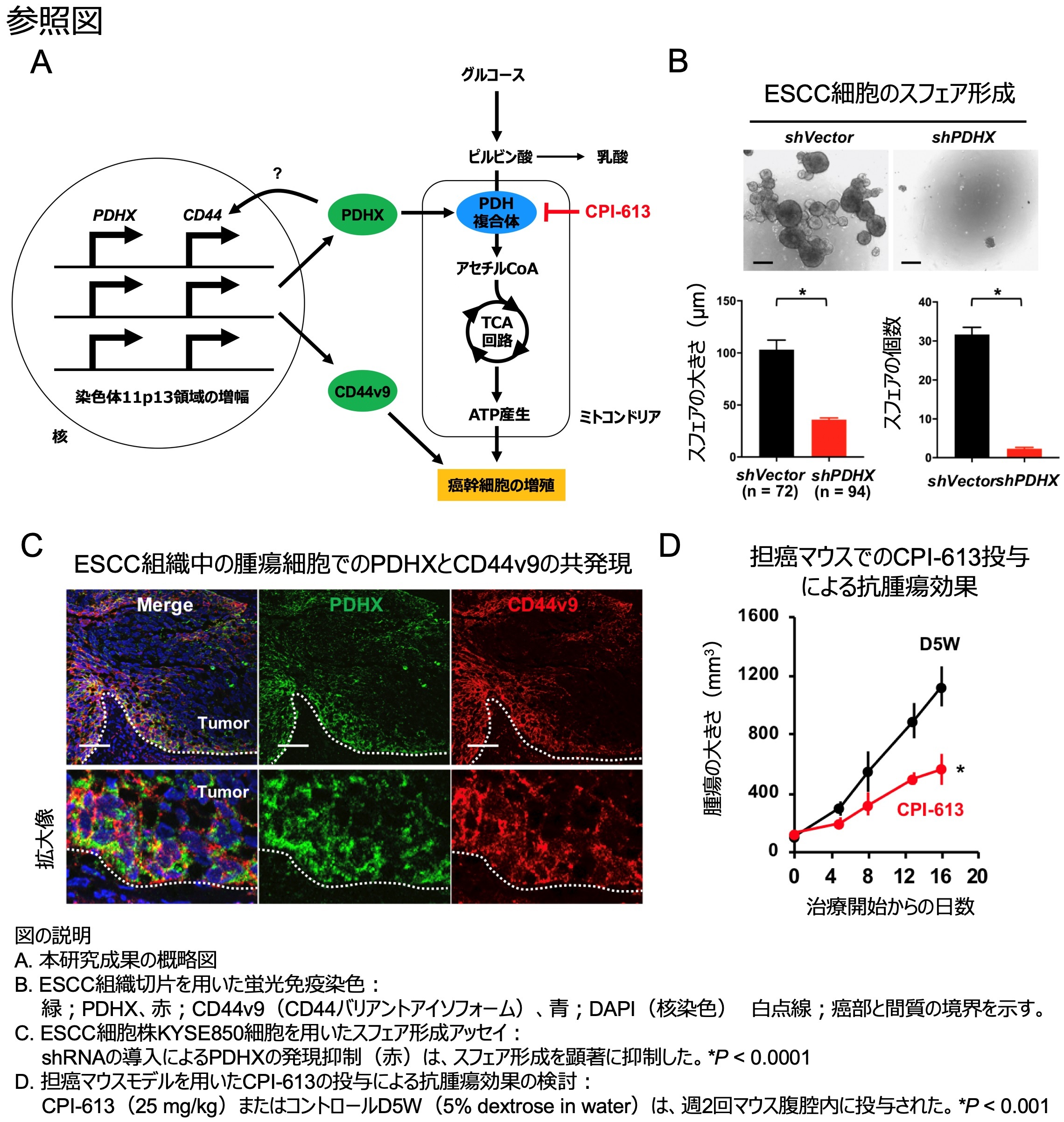
            「食道扁平上皮癌の治療標的としての代謝関連分子PDHXの同定」【稲澤譲治 教授】
                
                
            「効果的な共培養環境を提供する新たなバイオマテリアル設計」【由井伸彦 教授】
                
                
            HIV-1 ゲノムRNA の運命を決めているRNA 構造の解明
                
                
            「健康な歯がうつを予防する」【松山祐輔 助教】
                
                
            令和3年度(2021年度)東京医科歯科大学「卓越大学院生制度(Ⅰ)」採用決定通知書授与式を行いました。
                
                
            大学改革アイディアコンテスト取組状況を公開しました
                
                
            「動脈硬化症発症における好中球ヒストンシトルリン化の役割を解明」【吉田雅幸 教授】
                
                
            「ウイルス由来のヒト遺伝子の同定に成功」【石野史敏 名誉教授,松沢歩 特任助教】
                
                
            「ヒト体外潰瘍性大腸炎モデル作成により、腸上皮再生因子の同定に成功」【土屋輝一郎准教授】
                
                
            「コロナ制圧タスクフォース」日本人集団における 新型コロナウイルス感染症重症化因子の有力候補を発見
                
                
            「東京医科歯科大学 × READYFOR」、業務提携第一号 クラウドファンディングプロジェクトを開始、寄付金を募集。
                
                
            「腸呼吸の応用により、呼吸不全の治療に成功!」【武部貴則 教授】
                
                
            「インド型SARS-CoV-2系統株(B.1.617系統)の新たな市中感染事例を確認」
                
                
            がん特異的T細胞を抑制するPD-L2の可視化に成功
                
                
            第3回生体材料工学研究所オンラインZoomオープンキャンパス&大学院入試説明(2021年6月1日)
                
                